网站首页
关于我们
公司简介
公司文化
荣誉资质
视频展示
产品展示
钯触媒
流化床触媒
触媒保护剂
脱硫催化剂
氧化铝脱硫剂
高端载体定制
项目案例
技术服务
技术服务
专家团队
新闻动态
公司新闻
行业新闻
信息公开
联系我们
网站首页
关于我们
公司简介
公司文化
荣誉资质
视频展示
产品展示
钯触媒
流化床触媒
触媒保护剂
脱硫催化剂
氧化铝脱硫剂
高端载体定制
项目案例
技术服务
技术服务
专家团队
新闻动态
公司新闻
行业新闻
信息公开
联系我们
当前位置:
首页
>>
新闻动态
>>
信息公开
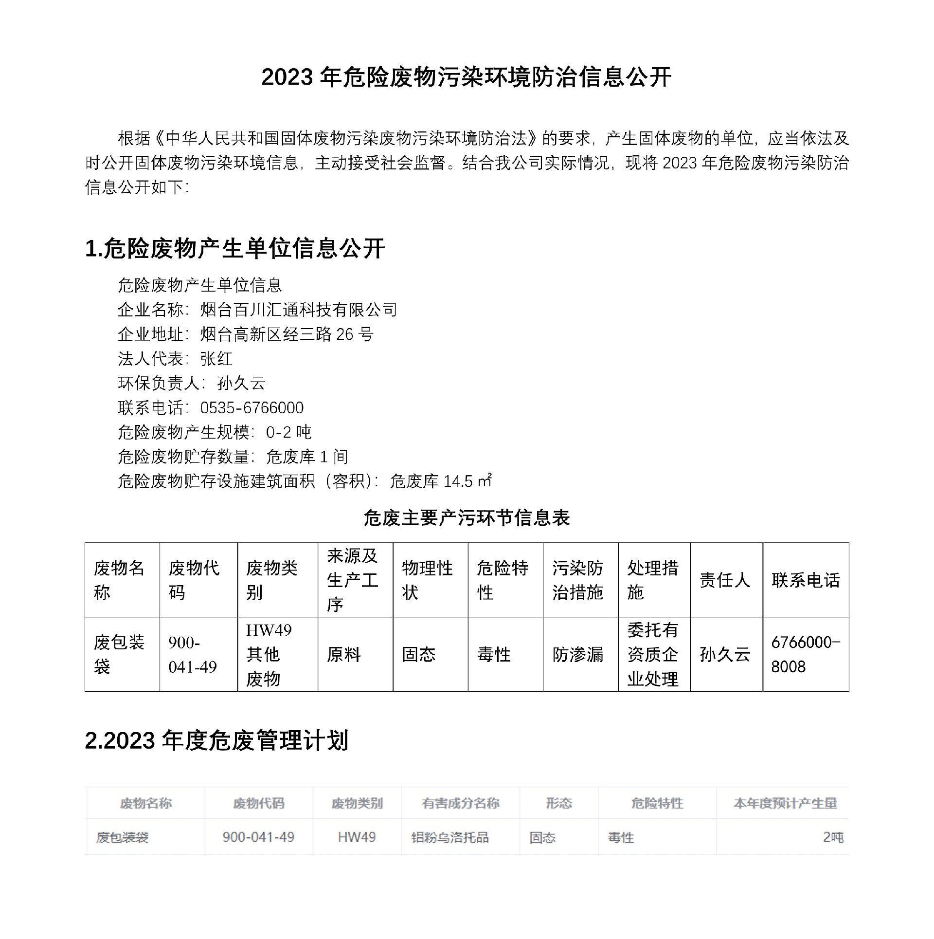
2023年危险废物污染环境防治信息公开
发布时间:2023-02-10 09:59:35 浏览次数:
上一篇:
百川汇通地下水检测报告
下一篇:
百川汇通地下水检测报告
Copyright © 烟台百川汇通科技有限公司 All rights reserved.
鲁公网安备 37069102000006号
备案号:鲁ICP备14011157号-1
网站制作
:
智联数字